2025年11月3日至4日,2024—2025年度广东省高校心理健康教育与咨询专业委员会学术年会在中山国际酒店隆重召开。来自全省各高校的心理健康教育负责人、心理咨询专家及辅导员代表齐聚一堂,共同交流新时代心理健康教育工作的创新经验与发展路径。我校受邀参会,并在大会上喜获多项荣誉。

在本次年会上,我校在心理健康教育体系建设、队伍培养及心理服务创新方面的工作成效获得广泛认可。广东省高校心理健康教育与咨询专业委员会秘书长梁瑞琼教授在高心委工作报告中,专门提到并充分肯定了我校与附属医院建立医校联盟的创新做法。认为我校通过“校—医协同、双向转介、数据互通、动态跟踪”的闭环管理,实现了心理危机学生从校内发现到专业治疗再到康复回校的全过程支持。该模式有效提升了危机干预的及时性与专业度,成为省内高校心理健康教育体系建设的创新典范。
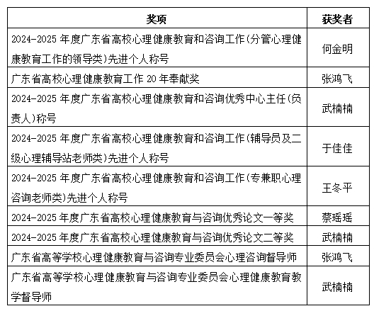
大会还公布了2024–2025年度全省心理健康教育先进集体与个人名单,我校多名教师榜上有名,成绩喜人:


近年来,我校始终坚持“以学生发展为中心”的理念,系统推进心理健康教育“一体两翼”工作模式——以“心理育人体系建设”为主线,以“二级心理辅导站规范化管理”和“心理危机干预体系优化”为两翼,先后建成覆盖全校的二级心理辅导站网络,打造“心理健康教育课程—团体辅导—危机干预—科研创新”四位一体的心理育人体系,构建全校“预防—辅导—干预—转介—跟踪”五级协同机制,切实提升心理育人实效。此次获奖,不仅是对我校心理健康教育与咨询工作的高度肯定,更是对学校心理健康教育与咨询工作的鞭策与鼓舞。在下一步工作中,我校将继续秉持立德树人根本任务,深入落实“五育并举”教育理念,积极探索心理健康教育与思想政治教育融合发展的新路径,为建设学生幸福校园、助力教育强国贡献“韶院力量”。