当前位置: 首页 -> 通知公告 -> 正文

通知公告

通知公告

关于2022年省高校党建研究会课题拟推荐上报名单的公示

发布时间:2022/12/12 来源:社会科学处
摄影

各二级学院、有关单位:

根据《关于广东省高等学校党的建设研究会2022年度党建研究课题申报的通知》要求,经教师个人申报、所在单位推荐、专家组评审,现将拟立项项目予以公示。公示期为2022年12月12日至14日。

公示期内,如有异议,请以书面形式向社会科学处反映,并提供必要的证据材料,以便核实查证。提出异议者须写明本人姓名、工作单位、联系电话等有效联系方式。凡匿名、冒名或超出期限的异议将不予受理。联系人:张老师;联系电话:0751-8121960

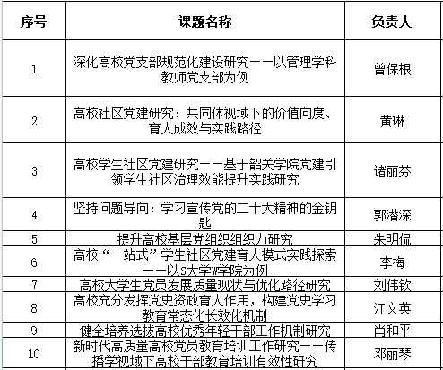
拟推荐上报名单

党委组织部 社会科学处

2022年12月12日