学校首页
本站首页
学院概况
党建工作
师资队伍
本科生教育
研究生教育
科学研究
学生工作
合作办学
研究生教育
学位点简介
工作动态
研究生招生
导师队伍(行业导师)
研究生培养工作
学生管理
培养方案
联合培养基地
研究生招生
当前位置:
本站首页
·
研究生教育
·
研究生招生
· 正文
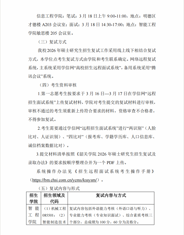
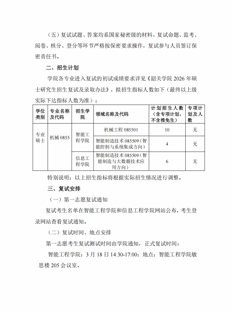
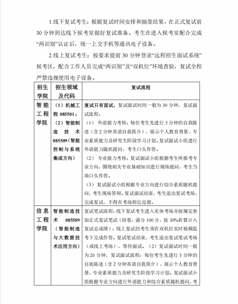
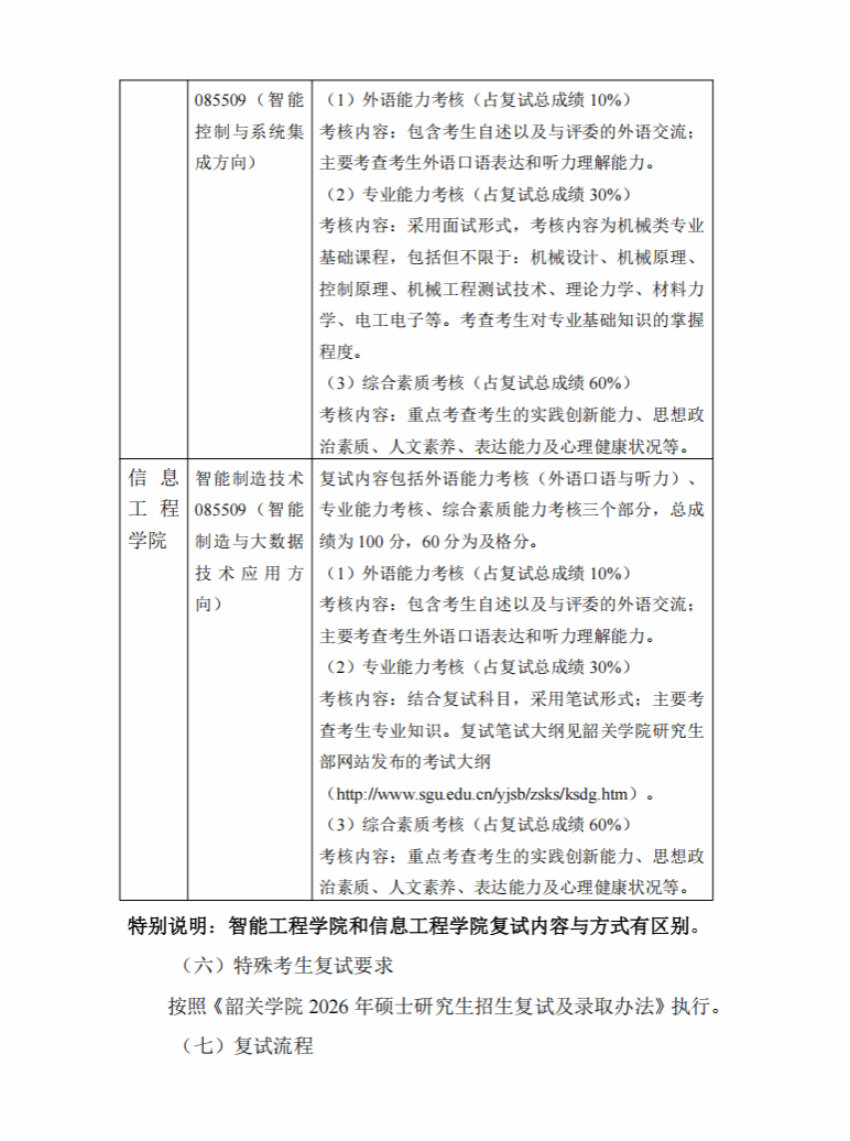
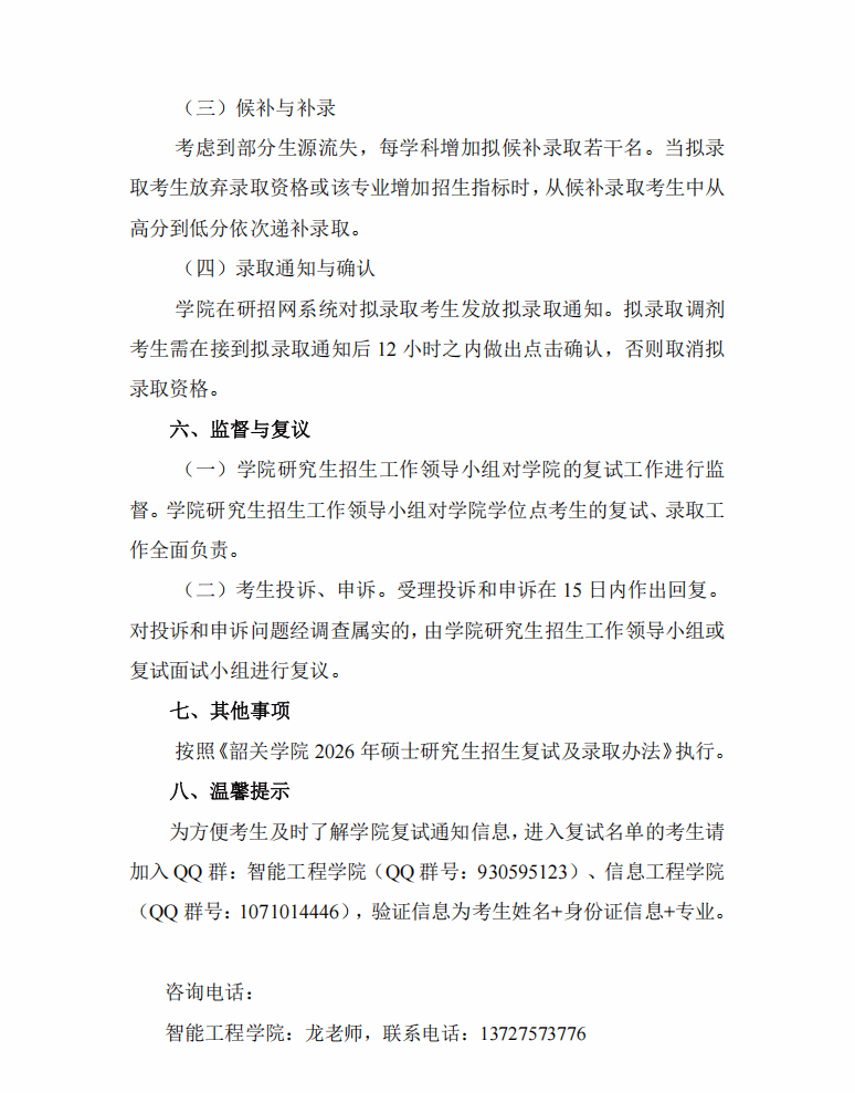
韶关学院机械专业硕士学位点 2026 年硕士生招生复试录取工作方案
日期:2026-03-16 发布人: 点击数:
附件【
韶关学院机械专业硕士学位点2026年硕士生招生复试录取工作方案.pdf
】已下载
次
版权所有:韶关学院信息工程学院.
院长信箱:miaodecheng@sgu.edu.cn
书记信箱:3693394702qq.com