设为首页
|
加入收藏
|
联系我们
首页
信息公开制度
信息公开年报
依申请公开
教学质量信息
当前位置:
首页
>>
教学质量信息
>> 正文
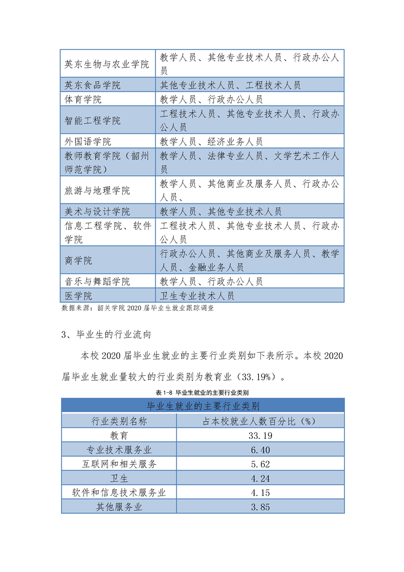
2020届毕业生质量报告
日期: 2020-10-31 信息来源: 韶关学院 点击数:
版权所有: 韶关学院信息公开网
地址:广东省韶关市浈江区
邮编:512005